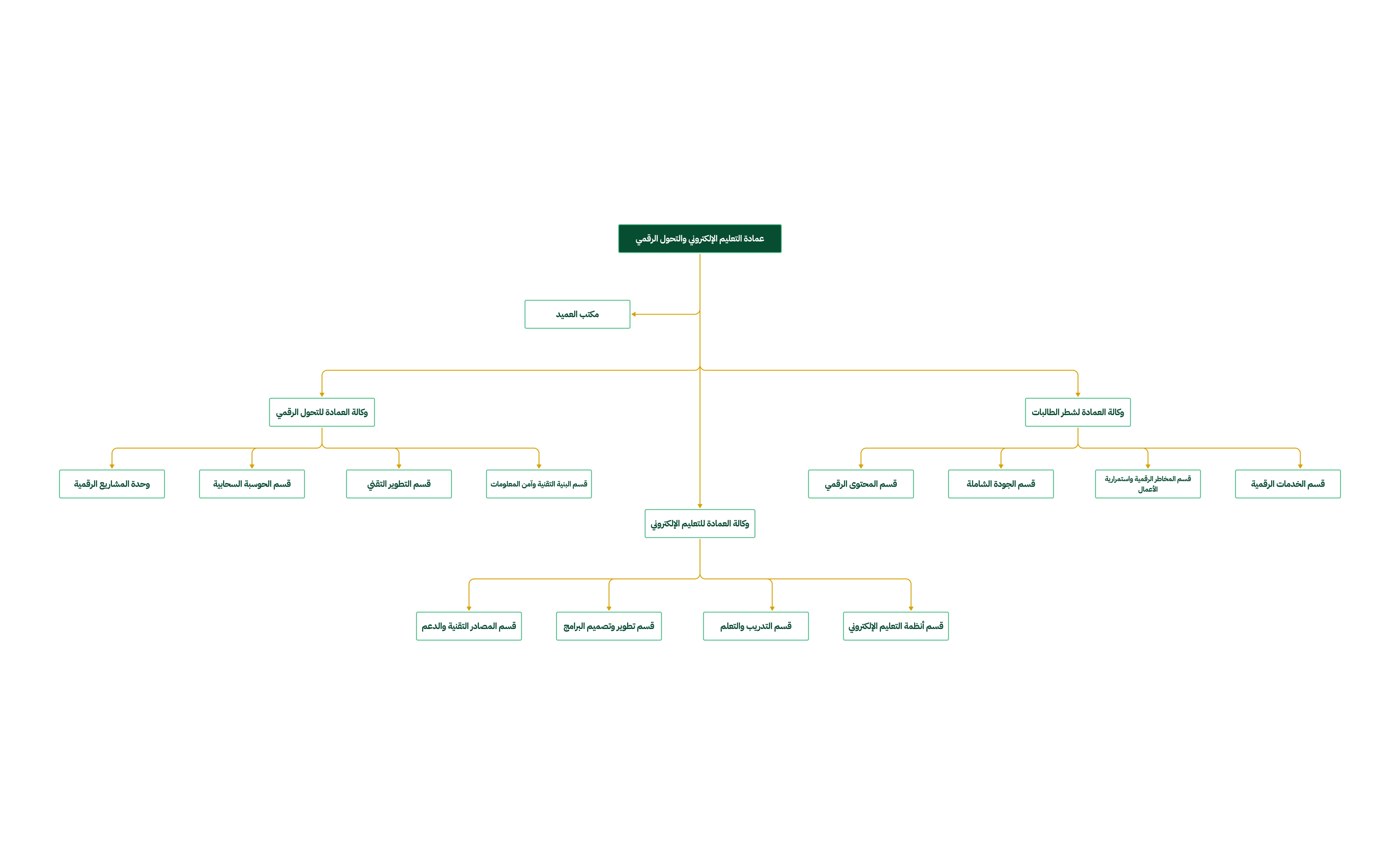
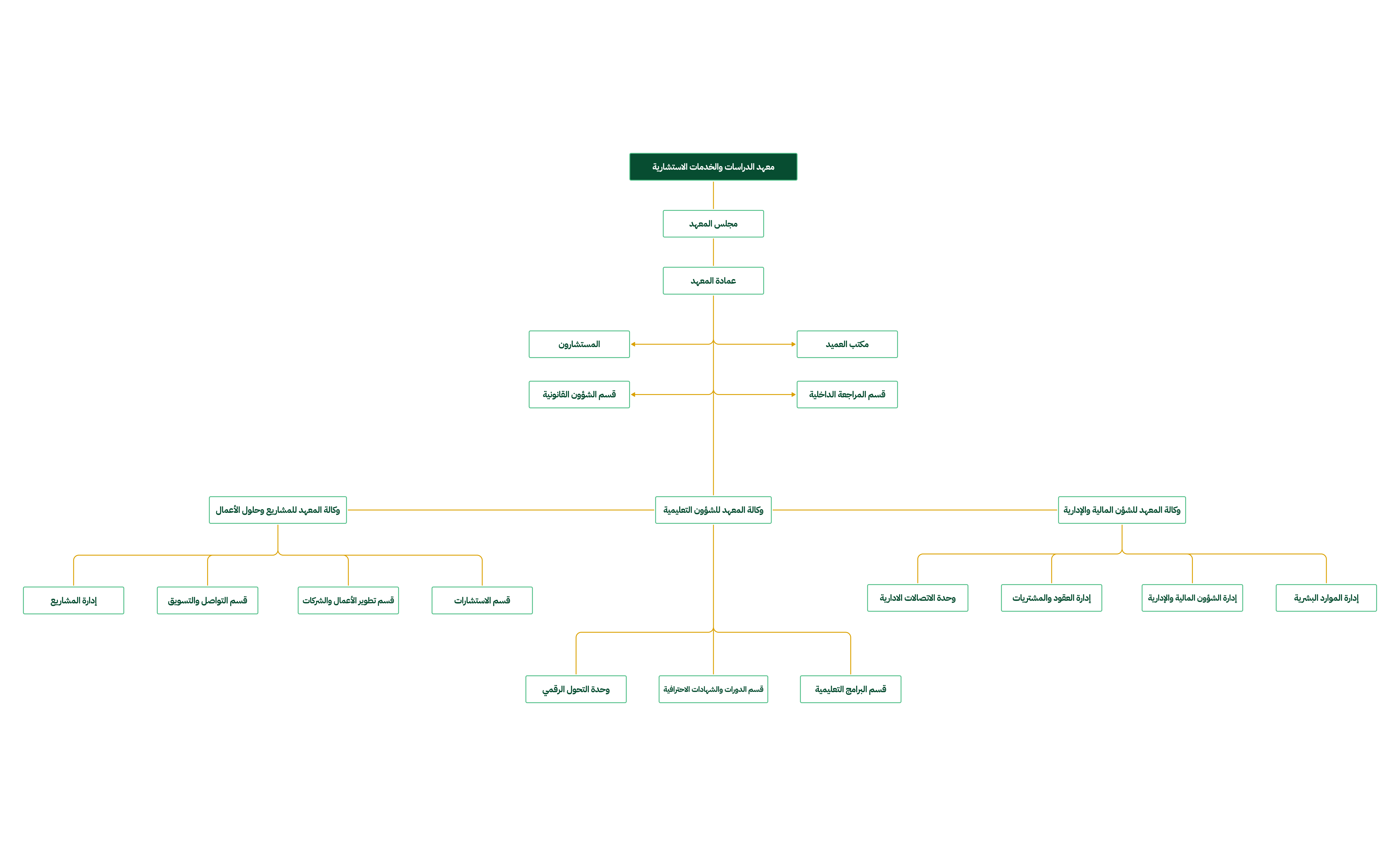
الهيكل التنظيمي
تاريخ النشر: 15/12/2025
مشاركة الصفحة
الهيكل التنظيمي لجامعة حفر الباطن
الصورة
الهيكل التنظيمي لرئيس الجامعة
الصورة
الهيكل التنظيمي لوكالة الجامعة
الصورة
الصورة
الصورة
الصورة
الصورة
الصورة
الصورة
الصورة
الصورة
الصورة
الصورة
الصورة
الصورة
الصورة
الصورة
الصورة
الصورة
الصورة
الصورة
الصورة
الهيكل التنظيمي لوكالة الجامعة للدراسات العليا و البحث العلمي
الصورة
الصورة
الصورة
الصورة
الصورة
الصورة
الهيكل التنظيمي لوكالة الجامعة للشؤون الأكاديمية
الصورة
الصورة
الصورة
الصورة
الصورة
الصورة
الصورة
الصورة
الصورة
الصورة
الصورة
الصورة
الصورة
الصورة
الصورة


التعليقات والاقتراحات
لأي استفسار أو ملاحظات حول خدماتنا أو كلياتنا، يرجى ملء المعلومات المطلوبة.
أضف تعليق